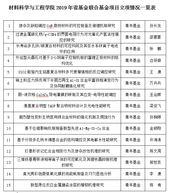
近日,从学校科技处获悉,我校教师获2019年省基金联合基金项目立项92项,其中我院教师获立项15项,数量位列全校第二。
在学校的大力支持下,我院作为一个成立不到一年的新建学院,高层次人才迅速集聚,学科建设、科学研究水平持续快速提升。此次在省基金联合基金项目立项中取得重大突破,标志着我院青年教师的科研水平迈上了一个新的台阶。

为做好立项申报工作,学院主要领导亲自部署动员,分管领导牵头负责,多次邀请高水平专家莅院指导,有力推动和保障了教师对项目研究趋势、申报书格式及研究内容的精准把握。与此同时,学院还着力出台相应激励措施,提供便利条件,鼓励和帮助教师尝试申报高级别的研究项目。
当前,我院已启动国家级科研项目的申报预研工作,持续加大高水平科研项目培育力度,切实为后期更多高层次项目、高水平成果、高级别获奖的涌现奠定坚实基础。

2020年3月5日